
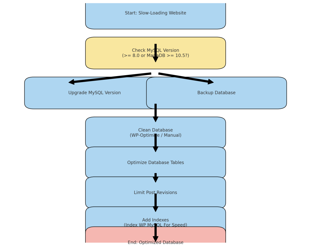
在管理 WordPress 网站时,加载缓慢的网站通常可以追溯到效率低下的数据库。本指南将重点介绍优化 WordPress 数据库性能的实用分步方法,解决速度缓慢的可能根本原因。本教程是为初学者编写的,涵盖了从升级 MySQL 到清理数据库表,同时考虑插件兼容性的所有内容。

1. WordPress 数据库缓慢的常见原因
在优化之前,有必要了解与数据库相关的缓慢的主要原因:
- 过时的 MySQL 版本:运行旧版本的 MySQL(例如 5.6 或更低版本)可能会显着影响站点的速度和安全性。
- 数据库膨胀:WordPress 存储冗余项目,例如修订后、垃圾评论和瞬态数据,从而导致数据库膨胀。
- 数据库表碎片:频繁的增删改查会导致表碎片,导致查询效率降低。
- 低效的插件:某些插件运行繁重的查询,这会给数据库带来压力,从而导致速度变慢。

现在,让我们继续讨论如何优化每个领域。
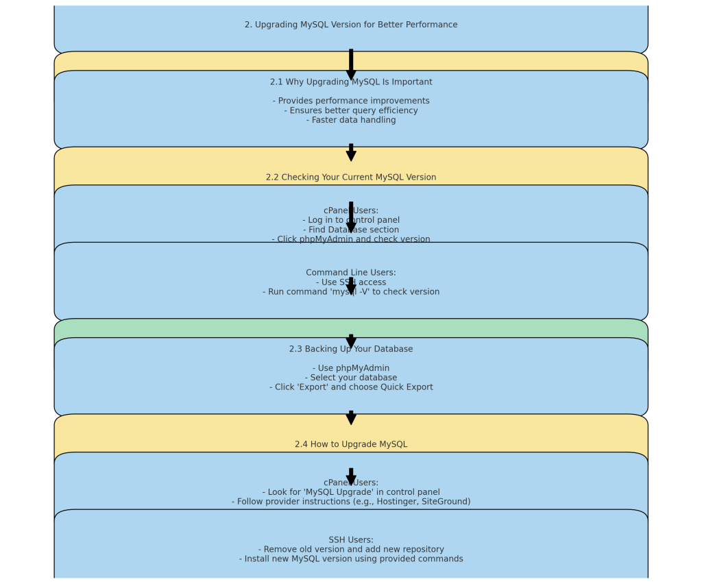
2.升级MySQL版本以获得更好的性能
2.1 为什么升级 MySQL 很重要
升级到 MySQL 8.0 或 MariaDB 10.5+ 可以提供显着的性能改进,包括更好的查询效率和更快的数据处理。然而,确保插件兼容性至关重要,因为某些插件可能无法与最新版本的 MySQL 配合使用。
2.2 检查当前MySQL版本
- cPanel 用户:登录到托管提供商的控制面板,通常是 cPanel。找到数据库部分并单击phpMyAdmin 。进入后,查看主页上显示的服务器版本。
- 命令行:如果您有 SSH 访问权限,请使用以下命令:
mysql -V
这将显示您当前的版本。
2.3 备份数据库
升级之前,请务必备份整个数据库以避免数据丢失。
- 使用 phpMyAdmin :登录 cPanel,转到phpMyAdmin ,选择您的数据库,然后单击Export 。选择“快速导出”并将其另存为 .sql 文件。
2.4 如何升级MySQL
对于 cPanel 用户:许多托管提供商允许您通过控制面板进行升级。查找名为MySQL Upgrade的部分,或联系您的托管提供商寻求帮助。如果您需要帮助来查找此问题,请查看托管提供商的文档或支持中心。以下是针对流行托管提供商的具体说明:

主机:
- 登录您的 Hostinger 帐户并导航至“托管”部分。
- 单击您网站旁边的管理。
- 向下滚动到“高级”部分,然后单击“MySQL 数据库” 。
- 您将看到升级 MySQL 版本(如果可用)的选项。如果没有,请联系 Hostinger 支持以获得进一步帮助。

站点地面:
- 登录您的 SiteGround 帐户并转到网站。
- 单击您要管理的网站后面的站点工具。
- 在站点工具中,导航至开发工具→ MySQL 管理器。
- SiteGround 自动管理 MySQL 版本,但如果您需要手动升级,请联系 SiteGround 支持人员获取指导。

对于 SSH 访问(命令行) :
1.删除旧版本:
sudo apt-get remove --purge mysql-server mysql-client mysql-common
2.添加MySQL存储库并安装:
wget https://dev.mysql.com/get/mysql-apt-config_0.8.17-1_all.deb
sudo dpkg -i mysql-apt-config_0.8.17-1_all.deb
sudo apt-get update
sudo apt-get install mysql-server
升级后兼容性检查:升级后,您可能需要测试插件的兼容性。许多插件在其官方 WordPress 插件页面上列出了支持的 MySQL 版本,或者您可以直接联系开发人员。

3. 清理和优化数据库
优化数据库的最佳方法之一是删除不必要的数据,例如修订后、垃圾评论和瞬态数据。
3.1 使用插件进行数据库清理
WP-Optimize :这个适合初学者的插件有助于自动清理数据库,而无需深入手动 SQL 命令。
步骤:
- 转到 WordPress 仪表板中的插件→添加新插件。
- 搜索WP-Optimize cli,ck Install ,然后激活。
- 从仪表板导航到WP-Optimize ,然后选择Database 。
- 勾选“修订” 、 “草稿” 、 “垃圾评论”等框,然后单击“运行优化” 。
为什么这很重要:删除这些项目可以减少数据库大小并提高查询效率。
3.2 手动数据库清理
对于那些熟悉 phpMyAdmin 的人:
- 通过 cPanel 或其他托管控制面板(如 Plesk)登录 phpMyAdmin 。
- 选择数据库,然后查找 wp_posts 表以使用此 SQL 查询手动删除修订:
DELETE FROM wp_posts WHERE post_type = 'revision';
注意:在运行手动查询之前始终创建备份。

4. 优化数据库表
WordPress 添加删除或更新数据可能会导致碎片。定期优化可以对数据库进行碎片整理。
4.1 使用phpMyAdmin优化表
- 通过托管提供商的控制面板登录 phpMyAdmin 。
- 选择您的数据库并勾选您要优化的表。
- 向下滚动并从下拉菜单中选择优化表。
注意:优化大型表可能会暂时影响您网站的性能,从而导致潜在的停机或响应时间变慢。建议在流量低的时期执行此操作。
4.2 为什么优化有帮助
碎片整理:优化可减少碎片,从而实现更快的读/写操作,最终加快响应时间。
5. 限制和管理后期修改
每次编辑帖子时,WordPress 都会保存一个新的修订版本,从而导致存储许多修订版本。您可以限制这些修订以减少数据库膨胀。
5.1 限制修订
- 编辑 wp-config.php :通过cPanel 文件管理器或通过 FTP 访问您的站点文件。
- 添加以下行将每个帖子的修订限制为 5 次:
define('WP_POST_REVISIONS', 5);
- 警告:在编辑 wp-config.php 之前始终创建备份,以避免引入错误时出现问题。
- 为什么这样做:减少修订次数有助于维护更精简的数据库,从而加快查询速度并提高性能。
5.2 删除现有修订
- WP-Sweep 插件:使用此插件可以安全地删除旧的帖子修订。
- 步骤:转到插件→添加新插件,搜索WP-Sweep ,安装并激活它,然后转到工具→ Sweep 。
- 单击“修订”旁边的“扫描”以将其删除。

6.管理和添加索引以提高查询速度
索引可以显着加快数据库查询速度,尤其是对于大型 WordPress 网站。
6.1 使用插件添加索引
- Index WP MySQL For Speed :该插件有助于自动添加有用的索引。
- 通过Plugins → Add New安装,搜索Index WP MySQL For Speed ,然后激活它。
- 它将分析并建议可以提高查询性能的索引更改。
示例:如果您的网站严重依赖自定义字段,则向wp_postmeta表添加索引可以显着提高性能。
6.2 为什么使用索引
更快的查询:索引帮助数据库更快地定位行,特别是对于 WHERE 子句中经常使用的列。

7. 监控和诊断数据库性能
安装查询监视器:此插件可以帮助您了解哪些插件或主题导致查询速度缓慢。
- 通过Plugins → Add New安装,搜索Query Monitor并激活它。
- 导航到管理工具栏上的查询监视器,查看所有拖慢站点速度的数据库查询的详细信息。
后续:一旦发现查询速度慢,请考虑优化相关插件或联系插件开发人员以获得进一步帮助。
摘要和最后的注释
优化 WordPress 数据库对于确保快速加载网站至关重要。无论是升级 MySQL、清理修订、添加索引还是整理表碎片,这些优化都将显着提高站点的性能。请记住经常进行备份,在需要时使用适合初学者的插件,并始终首先在临时环境中测试更改以确保兼容性,尤其是在升级 MySQL 等主要组件时。
如果您按照本指南中的步骤操作,您将顺利建立一个精简、快速且优化的 WordPress 网站。

本站分享的WordPress主题/插件均遵循 GPLv2 许可协议(开源软件)。相关介绍资料仅供参考,实际版本可能因版本迭代或开发者调整而产生变化。涉及第三方原创图像、设计模板、远程服务等内容的使用,需获得作者授权。

评论0